身份证核验:内置公安部新推的包含指纹信息的居民身份证阅读机具模组,可准确读取身份证信息。
解码软件:可将IC卡内的数字压缩相片还原为可视照片,进行人证合一的验证。
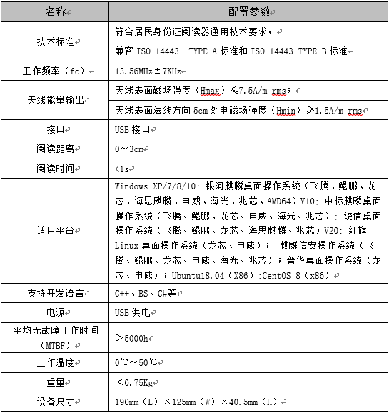
技术先进:完全兼容ISO-14443 TYPE-A标准和ISO-14443 TYPE B标准。
支持读取多种类型的卡:可读取Mifare 卡、居民身份证等多种形式的卡片。
拓展性强:提供开放的应用程序接口(API),供系统集成进行二次开发,可定制开发。
工作时间长:平均无故障工作时间(MTBF)大于5000小时。
电源:给采集终端设备进行不间断供电。
精致小巧:外观精致,线条流畅。
华视身份证阅读器——公安部认定的全国十家“二代证读卡器生产厂家”之一,身份证读卡器连续多年销量第一,华视电子CVR-100AU台式居民身份证阅读机具是采用非接触式IC卡技术,与计算机终端或其它设备连接,可读取Mifare 卡、居民身份证的专用居民身份证阅读机具。
华视电子的身份证阅读器可应用于通讯行业客户身份认证、稽查行业身份证识别、银行客户身份认证、访客登记管理系统身份识别、网吧身份证核查、酒店身份证核查、考试系统身份认证、交通行业身份识别、流动人口身份证核查、景区的身份证核查等。